Skip to main content

Use-case descriptions

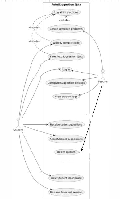
alt text

Teacher User

Use Case 1 - Account Creation

I want to be able to create an account.

  1. The user opens the AutoSuggestion Quiz web application, and the account creation page opens.
  2. The user provides their email address and university name.
  3. A one-time password (OTP) is sent to the user’s email address.
  4. The user enters the OTP.
  5. If the OTP is valid, the user is notified that account creation was successful and is redirected to the home page/dashboard of their account.

Use Case 2 - Signing In

I want to be able to log into my account.

  1. The user opens AutoSuggestion Quiz, and the account creation/sign-in page opens.
  2. The user selects the Login button, and the sign-in page opens.
  3. The user enters their email and password.
  4. If the credentials are correct, the user is redirected to the home page/dashboard of their account. If the credentials are incorrect, the user is notified.

Use Case 3 - Uploading Leetcode Problems

I want to upload new Leetcode problems, add a boilerplate for my students to base their code off of, and incorporate restrictions for my students when doing the quiz.

  1. From the home page/dashboard, the user clicks the Upload Problem Set button. The user is redirected to a new page with input fields for questions, answers, and code.
  2. The user fills out these fields by entering a question, possible multiple-choice answers, and a code boilerplate.
  3. Once completed, the user can toggle quiz restrictions on the left side of the page, such as showing the correct answer, allowing multiple attempts, etc.

Use Case 6 - Publishing Problems

I want to publish the problem and generate a shareable access key.

  1. After the quiz has been completed, the user clicks the Publish button at the bottom of the page.
  2. If all required information has been entered, a pop-up appears stating that the quiz has been published and providing an access key for the quiz.
  3. If not all information has been entered, the user is notified that the quiz is incomplete and is prompted to complete it.

Use Case 7 - Navigating Dashboard

I want to view my students’ progress, grade their work, and publish the grades.

  1. After login or account creation, the dashboard displays buttons for uploading quizzes, viewing existing quizzes, and viewing student progress and grades.
  2. The user clicks View Student Progress and Grades and is redirected to a new page. The page shows student progress and includes an option to search for individual students.
  3. The user searches for a student and clicks on their progress. A window opens displaying the student’s progress and their answers.
  4. To grade the student’s work, the user enters a grade in an input field and may include notes.
  5. Once done, the user clicks Save and Publish.
    • If not all input fields have been filled out, the user is notified to complete them.
    • If all fields are complete, the user is notified that the grade has been published.

Use Case 8 - Deleting a Question from a Quiz

I want to remove an incorrect or outdated question from a quiz.

  1. The user navigates to View Existing Quizzes from the dashboard.
  2. The user selects the quiz containing the question they want to delete.
  3. On the quiz editing page, the user clicks the Delete button next to the specific question.
  4. A confirmation pop-up appears asking the user to confirm the deletion.
  5. Once confirmed, the question is removed from the quiz, and the user is notified that the deletion was successful.

Use Case 9 - Changing a Grade for a Student

I want to update a previously entered grade for a student.

  1. The user navigates to View Student Progress and Grades from the dashboard.
  2. The user searches for the student whose grade needs to be updated.
  3. The user selects the student and views their grades.
  4. The user edits the grade in the input field and may update notes if necessary.
  5. The user clicks Save and Publish.
    • If all required fields are completed, the updated grade is saved and the student is notified.
    • If any fields are incomplete, the user is prompted to complete them.

Student User

Use Case 1 – Student Creates an Account

A student registers for a new account to access the platform

  1. Student navigates to the Sign Up Page
  2. Student enters required information (name, email, password)
  3. Student clicks the Create Account button
  4. System validates the information and creates the account
  5. Student is redirected to the Login Page

Use Case 2 – Student Joins a Class Using an Access Code

A student enrolls in a course using a class access code provided by the instructor

  1. Student logs in from the Login Page
  2. Student navigates to the *Join Class Page
  3. Student enters the provided class access code
  4. Student clicks the Join Class button
  5. System verifies the code and adds the student to the class
  6. Student is redirected to the Student Dashboard

Use Case 3 – Student Views Dashboard

A student views available assignments, completed work, and grades

  1. Student arrives at the Student Dashboard
  2. System displays a list of available problems
  3. System displays previously completed problems
  4. System displays grades and submission statuses
  5. Student selects a problem to begin or resume working

Use Case 4 – Student Begins a Coding Problem

A student opens a coding problem and starts working on it

  1. Student selects a problem from the Student Dashboard
  2. System loads the Problem Page
  3. System displays the problem description and instructions
  4. System displays the code editor with starter code (if applicable)
  5. Student begins typing code in the editor

Use Case 5 – Student Receives and Selects Auto Code Suggestions

A student is presented with multiple code suggestions and must choose one

  1. Student types code in the editor on the Problem Page
  2. System detects a point where a suggestion is available
  3. System displays multiple auto code suggestions
  4. Student selects one suggestion from the list
  5. If the selection is correct:
    • System highlights the correct suggestion OR
    • System displays an explanation of why it is correct
  6. System inserts the code
  7. Student continues working

Use Case 6 – Student Runs Code to View Output

A student executes their code to check its output

  1. Student clicks the Run Code button
  2. System compiles and runs the code
  3. System displays the output or error messages
  4. Student reviews results and continues editing if needed

Use Case 7 – Student Submits Completed Work

A student submits their solution for grading

  1. Student clicks the Submit button on the Problem Page
  2. System validates the submission
  3. System records the final code and submission time
  4. System updates the problem status to submitted
  5. Student is redirected to the Student Dashboard

Use Case 8 – Student Saves Progress and Returns Later

A student pauses work and resumes it at a later time

  1. Student exits the Problem Page without submitting
  2. System automatically saves current progress
  3. Student later logs back into the system
  4. Student navigates to the Student Dashboard
  5. Student selects the in-progress problem
  6. System restores the saved code state

Use Case 9 – Student Reviews Completed Problems and Grades

A student reviews feedback and grades for completed assignments

  1. Student navigates to the Student Dashboard
  2. Student selects a completed problem
  3. System displays the final submission
  4. System displays grade and feedback (if available)
  5. Student reviews performance and explanations